選單

環境部新聞專區

環保署長視察暫停廚餘養豬竹市應變措施整備情形

:::
區域環境管理
110-08-28 [行政院環境保護署督察總隊]

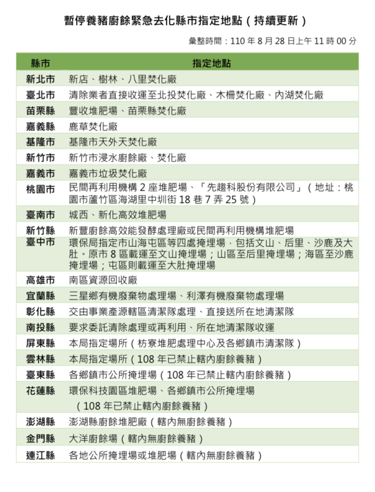
因應非洲豬瘟疫情,自9月1日起暫停使用廚餘養豬一個月,環保署於8月26、27、28日持續邀集22縣市環保局召開應變會議,討論如何妥善收集清運及處理養豬廚餘,環保署長張子敬今(28)日特別到新竹市視察高效廚餘處理廠相關設施並了解該市相關應變措施整備情形,張署長要求各縣市務必在這二天完成相關應變整備,以確保民眾、餐廳、機關學校及廚餘清運業者等相關單位的廚餘能妥善收集清運及處理。

張署長表示,針對未來一個月短期暫停使用廚餘養豬措施,並不會改變原來廚餘的收集清運方式,請機關、學校、餐廳、旅館等單位,維持將廚餘交給原來委託的廚餘養豬場或廚餘清運業者,再由其運送至各地方政府指定的地點,即可免費處理。另外環保署也在8月26、27、28日持續邀集22縣市環保局召開應變會議,討論如何妥善收集清運及處理養豬廚餘,並逐一檢視各縣市相關應變措施整備情形,藉此確保國內廚餘清運及處理不受影響。

環保署呼籲,請民眾進行惜食減量、廚餘瀝乾後再排出,以減量並減輕後端處理之負擔,針對不明肉品丟入垃圾車焚化銷毀,不要丟到廚餘桶,事業廚餘排出前應先瀝水減量後,以裝袋打包方式排出,如有廚餘清運及處理問題,環保單位設有專線電話提供民眾、清運業者及廚餘產出源諮詢服務。

環保署表示,事業負責人或相關人員千萬不可有任意棄置廚餘之行為,如經查獲任意棄置致污染環境,將依廢棄物清理法第46條規定裁罰,可處1年以上5年以下徒刑,得併科新台幣1500萬元以下罰金。最後環保署呼籲,希望國人與政府一起努力,共同防堵非洲豬瘟病毒擴散,守護我們的美麗家園。

回到上一頁

看了這則新聞的人也看了

TOP